• Demande de panier(0)
Français
English
繁體中文
简体中文
한국어
日本語
  • Connexion
  • Products
    Computer-On-Module
    • COM-HPC
    • COM Express
    • OSM
    • SMARC
    • Qseven
    • ETX
    GPU Solutions
    • MXM GPU Modules
    • PCIe Graphics Cards
    Rugged Computing
    • CompactPCI & CompactPCI Serial
    • VPX
    • PC104
    • AVA Railway Rugged Computers
    • PIDS
    Edge Computing Platforms
    • Industrial PCs, Motherboards, & SBCs
    • Embedded Computers & IoT Gateways
    • Edge AI Platforms
    • AI Smart Cameras
    • Robotic Controllers
    • Industrial Solid State Drives
    Industrial Display Systems & Panel PCs
    • Industrial Touch Monitors
    • Open Frame Panel PCs
    • All-in-One Panel PCs
    • Rugged Panel PCs
    • Digital Signage Players
    Automotive Computing
    • Autonomous Driving Solutions
    • AI-ADAS Solution
    Networking & Servers
    • AI GPU Servers
    • Industrial, Telecom Servers
    • Network Security Appliances
    • Private 5G Network Solution-MicroRAN
    Automation & Control
    • Machine Vision
    • Motion Control & I/O
    • EtherCAT Motion Control Solutions
    • HMI Panel PCs
    • Data Acquisition
    • GPIB & Digitizers
    • PXI Platforms & Modules
    • Autonomous Mobile Robots
    • Industrial Gateway Solutions
    Design & Manufacturing Services
    • DMS+ (ODM/OEM Services)
    Healthcare Computing & Monitors
    • Medical Panel PCs
    • Medical Monitors
    • Medical Box PCs
    Gaming Platforms & Monitors
    • Gaming-specific Solutions
    • Generic Solutions
    • Gaming Monitors
    • Advanced Gaming Architectures
    Software (FR)
    • EdgeGO
  • Solutions
    Automotive Defense & Aviation Gaming Healthcare Semiconductor Solutions Smart Manufacturing Railway Robotics

    Automotive

    automotive computing

    With cutting-edge autonomous driving computing platforms that pave the way for safer and more productive travel, ADLINK's solutions provide you powerful computing capabilities to fulfill autonomous and advanced driver assistance system (ADAS) technologies as well as rugged design for automotive use.

    Learn More

    Defence & Aviation

    Defence and Aviation

    In the defense aviation arena, it is of paramount importance to accurately observe the environment and make fast and reliable decisions, leading to timely action. ADLINK rugged systems and Data Distribution Service (DDS) are a key part of a larger data-focused infrastructure that collects, stores, analyzes, and transfers information from the field to the decision-maker.

    Learn More

    Gaming

    gaming

    ADLINK Gaming provides global gaming machine manufacturers comprehensive solutions through our hardware, software, and display offerings. Uniquely combining computer expertise with a cutting-edge software stack and a deep understanding of the gaming industry’s requirements and regulations, we back up our customers so they can focus on creating the world’s best games.

    Learn More

    Healthcare

    Healthcare

    ADLINK is addressing the needs of healthcare digitization with a focus on medical visualization devices and medically-certified solutions. By leveraging PENTA's design and manufacturing capabilities in the medical field, ADLINK's healthcare solutions facilitate digital applications in diverse healthcare environments.

    Learn More

    Semiconductor Solution

    Semiconductor Solution

    Everything is essentially driven by chips, and to suit the needs of diverse applications, a perfect wafer manufacturing process is necessary to ensure everything from quality to efficiency and productivity.

    Learn More

    Smart Manufacturing

    Smart Manufacturing

    Fueled by edge computing, ADLINK smart manufacturing solutions guarantee faster data to decision results and create a more resilient and secured production environment for semiconductor and electronics manufacturing.

    Learn More

    Railway

    railway

    Our Rugged by Design CompactPCI/CompactPCI Serial, computer-on-modules, industrial-grade system and panel computer product portfolio has been specifically selected for onboard ATO/DMI and wayside CTC/RBC/TSRS railway solutions. ADLINK’s exceptional flexibility in design and manufacturing has been utilized by top rail signaling providers worldwide.

    Learn More

    Robotics

    Robotics

    Autonomous Mobile Robots (AMRs) are able to carry out their jobs with zero to minimal oversight by human operators. Facilities such as schools, hospitals, shopping malls, and factories in particular can use a swarm of AMRs to improve operational efficiency and quality of life.

    Learn More
  • Strategic Partners
    AMD Ampere Arm Intel MediaTek NVIDIA NXP Qualcomm

    AMD-based Solutions

    AMD-based Solutions by ADLINK

    Empower your edge computing with ADLINK, a leading company enabling edge solutions. Leverage AMD's high performance, secure integration, and power efficiency advantages for a wide range of edge, networking, and edge systems with x86 core architecture. Experience superior processing and graphics performance with ADLINK's utilization of AMD Ryzen™ Embedded series, powered by Radeon™ RX, perfect for industrial, medical, automation and gaming applications.

    Learn More

    Ampere-based Solutions

    Ampere-based Solutions by ADLINK

    Experience the future of edge computing with our comprehensive offering, which includes the Ampere Altra-based COM-HPC module, a developer platform and/or dev kit. Dive in now to unleash superior performance, energy efficiency, and optimized TCO in applications including but not limited to industrial automation, autonomous vehicles, transportation, healthcare, video surveillance, and energy management.

    Learn More

    Arm-based Solutions

    Arm-based Solutions by ADLINK

    Based on Arm architecture, ADLINK also collaborates with Ampere, NXP, MediaTek, Qualcomm, and Rockchip in module computing development and value-added solutions across varied industries, including smart manufacturing, autonomous driving, robotics, AMR, drone, transportation, logistics, retail, infotainment, healthcare, security, and more.

    With plug-and-play tools, development kits, and all-encompassing systems, ADLINK and Arm empowers developers to accelerate and realize their innovations.

    Learn More

    Intel-based Solutions

    Intel based Solutions by ADLINK

    ADLINK is a Titanium member in Intel® Partner Alliance. From modular computing to system-ready use cases, ADLINK works closely with Intel to provide scalable, interoperable solutions that accelerate your intelligent device deployment with end-to-end analytics.

    Utilizing Intel-based modules, ADLINK accelerates your products’ time to market with edge AI platform development support while addressing diverse industry pain points, such as in networking, smart manufacturing, autonomous driving, AMR, transportation, healthcare, retail, and infotainment.

    Learn More

    MediaTek-based Solutions

    MediaTek-based Solutions by ADLINK

    ADLINK Technology and MediaTek are strategic partners that deliver innovative and powerful solutions for edge computing and edge AI applications. Leveraging MediaTek's flagship, power-efficient Genio platform SoCs and ADLINK's expertise in embedded and rugged designs, they provide high-performance, energy-efficient, and reliable modules and platforms in accomplishing various IoT use cases, such as smart home, human-machine interface, multimedia, industrial IoT, and robotics.

    Learn More

    NVIDIA-based Solutions

    NVIDIA-based Solutions by ADLINK

    To fulfill industry-specific requirements, ADLINK is able to efficiently develop edge AI platforms, AI smart cameras, medical platforms, and AI portable GPU accelerators based on NVIDIA Jetson modules, the NVIDIA IGX platform, and RTX Embedded GPUs for applicable industries, including smart manufacturing, autonomous driving, autonomous mobile robots (AMR), robotics, transportation, healthcare, logistics, retail, infotainment, AI development, professional graphics, and gaming.

    Learn More

    NXP-based Solutions

    NXP-based Solutions by ADLINK

    Utilizing NXP's i.MX 8 and i.MX 9 series technology, ADLINK offers edge-connected solutions to assist medical, test & measurement, automation, and smart city customers reduce TCO. This combination of NXP's technology with ADLINK's R&D experience in edge computing provides versatile and dynamic solutions for critical applications.

    Learn More

    Qualcomm-based Solutions

    Qualcomm-based Solutions by ADLINK

    Qualcomm Technologies’ portfolio of leading robotics and drones solutions is driving next-generation use cases, including autonomous deliveries, mission critical use cases, commercial and enterprise drone applications and more.

    Among them, the Qualcomm QRB5165 solution is designed to help build consumer, enterprise or industrial robots with 5G connectivity, on-device AI and machine learning, superior computing, and intelligent sensing capabilities. By adopting Qualcomm QRB5165, ADLINK’s module will enable the proliferation of 5G in robotics and intelligent systems.

    Learn More
  • Support

    Support

    Partner Center (FR)eRMA Services (FR)ADLINK DDS Support (FR)

    Downloads

    Software & Drivers (FR)ADLINK DDS Downloads (FR)Content & Resources (FR)Content HubADLINK GitHub

    Contact

    General Inquiry (FR)Ask an Expert (FR)Where to Buy (FR)线上商城

    No matter you need to get product pricing and availability or need assistance with technical support, we are here for you.

    Learn More
  • About

    Values

    Quality Policy and Resources (FR)Alliances and Consortia (FR)ADLINK Sustainability (FR)Enviromental Protection & Responsibilities (FR)Capabilites (FR)Product Security

    Company

    About ADLINKWorldwide Offices (FR)Investor Relations (FR)Logo and Brand GuidelinesCareers (FR)

    Newsroom

    News & Events (FR)PodcastBlogs (FR)
    Support

    Check out the latest news and explore ADLINK featured blogs.

    Learn More
  • Home
  • Computer on Modules
  • Ideal Small Form Factor Choices Require Consideration of both Technical and Strategic Options
  • Home
  • Computer on Modules
  • Ideal Small Form Factor Choices Require Consideration of both Technical and Strategic Options
Français
English
繁體中文
简体中文
한국어
日本語
  • Connexion
  • Connexion
  • home
    • Products
      Computer-On-Module+ GPU Solutions+ Rugged Computing+ Edge Computing Platforms+ Industrial Display Systems & Panel PCs + Automotive Computing+ Networking & Servers+ Automation & Control+ Design & Manufacturing Services+ Healthcare Computing & Monitors+ Gaming Platforms & Monitors+ Software (FR)+
      COM-HPC COM ExpressOSMSMARC Qseven ETX
      MXM GPU ModulesPCIe Graphics Cards
      CompactPCI & CompactPCI SerialVPXPC104AVA Railway Rugged ComputersPIDS
      Industrial PCs, Motherboards, & SBCsEmbedded Computers & IoT GatewaysEdge AI PlatformsAI Smart CamerasRobotic ControllersIndustrial Solid State Drives
      Industrial Touch MonitorsOpen Frame Panel PCsAll-in-One Panel PCsRugged Panel PCsDigital Signage Players
      Autonomous Driving SolutionsAI-ADAS Solution
      AI GPU ServersIndustrial, Telecom ServersNetwork Security Appliances Private 5G Network Solution-MicroRAN
      Machine Vision Motion Control & I/OEtherCAT Motion Control SolutionsHMI Panel PCsData AcquisitionGPIB & DigitizersPXI Platforms & ModulesAutonomous Mobile RobotsIndustrial Gateway Solutions
      DMS+ (ODM/OEM Services)
      Medical Panel PCsMedical MonitorsMedical Box PCs
      Gaming-specific Solutions Generic Solutions Gaming Monitors Advanced Gaming Architectures
      EdgeGO
      AdvancedTCA Switch Blade (FR)AdvancedTCA Platform (FR)AdvancedTCA Processor Blade (FR)
      Embedded Flash Storage (FR)
      COM-HPC Server Type (FR) COM-HPC Client Type (FR)
      COM Express Type 6 (FR) COM Express Type 7 (FR) COM Express Type 10 (FR) COM Express Type 2 (FR)
      MXM 3.1 Type A (FR) MXM 3.1 Type B (FR)
      Pocket AI (Portable GPU)
      3U VPX Processor Blades (FR) 6U VPX Processor Blades (FR) VPX Graphics Cards & XMC Modules (FR)
      Mini-ITX Motherboards (FR) Expandable Fanless Embedded PCs (FR) Integrated Fanless Embedded PCs (FR) ATX Motherboards (FR) Embedded Boards (FR) IPC Systems (FR) PICMG Single Board Computers (FR) Passive Backplanes (FR) Industrial Computer Peripherals (FR) Industrial Computer Chassis (FR)
      Powered By NVIDIA Jetson (FR)
      ROS2 Solutions (FR) ADLINK ROS2 Github (FR) NeuronSDK (FR)
      2U Network Appliance (FR) 4U Network Appliance (FR)
      Frame Grabbers/Video Capture Cards (FR) Image Analysis Tool (FR) Smart Camera (FR) Vision Systems (FR) AI Machine Vision Device (FR)
      Centralized Motion Controller (FR) Distributed Motion Controller (FR) Encoder & Trigger Board (FR) Motion Software & Utility (FR)
      Machine Condition Monitoring (FR) Data Acquisition (DAQ) (FR) Digitizers (FR)
      PXI Chassis (FR) PXI Controller (FR) PXI/cPCI Modules (FR) Remote Controller (FR)
      AMR
    • Solutions
      Automotive Defense & Aviation Gaming Healthcare Semiconductor Solutions Smart Manufacturing Railway Robotics

      Automotive

      automotive computing

      With cutting-edge autonomous driving computing platforms that pave the way for safer and more productive travel, ADLINK's solutions provide you powerful computing capabilities to fulfill autonomous and advanced driver assistance system (ADAS) technologies as well as rugged design for automotive use.

      Learn More

      Defence & Aviation

      Defence and Aviation

      In the defense aviation arena, it is of paramount importance to accurately observe the environment and make fast and reliable decisions, leading to timely action. ADLINK rugged systems and Data Distribution Service (DDS) are a key part of a larger data-focused infrastructure that collects, stores, analyzes, and transfers information from the field to the decision-maker.

      Learn More

      Gaming

      gaming

      ADLINK Gaming provides global gaming machine manufacturers comprehensive solutions through our hardware, software, and display offerings. Uniquely combining computer expertise with a cutting-edge software stack and a deep understanding of the gaming industry’s requirements and regulations, we back up our customers so they can focus on creating the world’s best games.

      Learn More

      Healthcare

      Healthcare

      ADLINK is addressing the needs of healthcare digitization with a focus on medical visualization devices and medically-certified solutions. By leveraging PENTA's design and manufacturing capabilities in the medical field, ADLINK's healthcare solutions facilitate digital applications in diverse healthcare environments.

      Learn More

      Semiconductor Solution

      Semiconductor Solution

      Everything is essentially driven by chips, and to suit the needs of diverse applications, a perfect wafer manufacturing process is necessary to ensure everything from quality to efficiency and productivity.

      Learn More

      Smart Manufacturing

      Smart Manufacturing

      Fueled by edge computing, ADLINK smart manufacturing solutions guarantee faster data to decision results and create a more resilient and secured production environment for semiconductor and electronics manufacturing.

      Learn More

      Railway

      railway

      Our Rugged by Design CompactPCI/CompactPCI Serial, computer-on-modules, industrial-grade system and panel computer product portfolio has been specifically selected for onboard ATO/DMI and wayside CTC/RBC/TSRS railway solutions. ADLINK’s exceptional flexibility in design and manufacturing has been utilized by top rail signaling providers worldwide.

      Learn More

      Robotics

      Robotics

      Autonomous Mobile Robots (AMRs) are able to carry out their jobs with zero to minimal oversight by human operators. Facilities such as schools, hospitals, shopping malls, and factories in particular can use a swarm of AMRs to improve operational efficiency and quality of life.

      Learn More
    • Strategic Partners
      AMD Ampere Arm Intel MediaTek NVIDIA NXP Qualcomm

      AMD-based Solutions

      AMD-based Solutions by ADLINK

      Empower your edge computing with ADLINK, a leading company enabling edge solutions. Leverage AMD's high performance, secure integration, and power efficiency advantages for a wide range of edge, networking, and edge systems with x86 core architecture. Experience superior processing and graphics performance with ADLINK's utilization of AMD Ryzen™ Embedded series, powered by Radeon™ RX, perfect for industrial, medical, automation and gaming applications.

      Learn More

      Ampere-based Solutions

      Ampere-based Solutions by ADLINK

      Experience the future of edge computing with our comprehensive offering, which includes the Ampere Altra-based COM-HPC module, a developer platform and/or dev kit. Dive in now to unleash superior performance, energy efficiency, and optimized TCO in applications including but not limited to industrial automation, autonomous vehicles, transportation, healthcare, video surveillance, and energy management.

      Learn More

      Arm-based Solutions

      Arm-based Solutions by ADLINK

      Based on Arm architecture, ADLINK also collaborates with Ampere, NXP, MediaTek, Qualcomm, and Rockchip in module computing development and value-added solutions across varied industries, including smart manufacturing, autonomous driving, robotics, AMR, drone, transportation, logistics, retail, infotainment, healthcare, security, and more.

      With plug-and-play tools, development kits, and all-encompassing systems, ADLINK and Arm empowers developers to accelerate and realize their innovations.

      Learn More

      Intel-based Solutions

      Intel based Solutions by ADLINK

      ADLINK is a Titanium member in Intel® Partner Alliance. From modular computing to system-ready use cases, ADLINK works closely with Intel to provide scalable, interoperable solutions that accelerate your intelligent device deployment with end-to-end analytics.

      Utilizing Intel-based modules, ADLINK accelerates your products’ time to market with edge AI platform development support while addressing diverse industry pain points, such as in networking, smart manufacturing, autonomous driving, AMR, transportation, healthcare, retail, and infotainment.

      Learn More

      MediaTek-based Solutions

      MediaTek-based Solutions by ADLINK

      ADLINK Technology and MediaTek are strategic partners that deliver innovative and powerful solutions for edge computing and edge AI applications. Leveraging MediaTek's flagship, power-efficient Genio platform SoCs and ADLINK's expertise in embedded and rugged designs, they provide high-performance, energy-efficient, and reliable modules and platforms in accomplishing various IoT use cases, such as smart home, human-machine interface, multimedia, industrial IoT, and robotics.

      Learn More

      NVIDIA-based Solutions

      NVIDIA-based Solutions by ADLINK

      To fulfill industry-specific requirements, ADLINK is able to efficiently develop edge AI platforms, AI smart cameras, medical platforms, and AI portable GPU accelerators based on NVIDIA Jetson modules, the NVIDIA IGX platform, and RTX Embedded GPUs for applicable industries, including smart manufacturing, autonomous driving, autonomous mobile robots (AMR), robotics, transportation, healthcare, logistics, retail, infotainment, AI development, professional graphics, and gaming.

      Learn More

      NXP-based Solutions

      NXP-based Solutions by ADLINK

      Utilizing NXP's i.MX 8 and i.MX 9 series technology, ADLINK offers edge-connected solutions to assist medical, test & measurement, automation, and smart city customers reduce TCO. This combination of NXP's technology with ADLINK's R&D experience in edge computing provides versatile and dynamic solutions for critical applications.

      Learn More

      Qualcomm-based Solutions

      Qualcomm-based Solutions by ADLINK

      Qualcomm Technologies’ portfolio of leading robotics and drones solutions is driving next-generation use cases, including autonomous deliveries, mission critical use cases, commercial and enterprise drone applications and more.

      Among them, the Qualcomm QRB5165 solution is designed to help build consumer, enterprise or industrial robots with 5G connectivity, on-device AI and machine learning, superior computing, and intelligent sensing capabilities. By adopting Qualcomm QRB5165, ADLINK’s module will enable the proliferation of 5G in robotics and intelligent systems.

      Learn More
    • Support

      Support

      Partner Center (FR)eRMA Services (FR)ADLINK DDS Support (FR)

      Downloads

      Software & Drivers (FR)ADLINK DDS Downloads (FR)Content & Resources (FR)Content HubADLINK GitHub

      Contact

      General Inquiry (FR)Ask an Expert (FR)Where to Buy (FR)线上商城

      No matter you need to get product pricing and availability or need assistance with technical support, we are here for you.

      Learn More
    • About

      Values

      Quality Policy and Resources (FR)Alliances and Consortia (FR)ADLINK Sustainability (FR)Enviromental Protection & Responsibilities (FR)Capabilites (FR)Product Security

      Company

      About ADLINKWorldwide Offices (FR)Investor Relations (FR)Logo and Brand GuidelinesCareers (FR)

      Newsroom

      News & Events (FR)PodcastBlogs (FR)
      Support

      Check out the latest news and explore ADLINK featured blogs.

      Learn More
Français
English
繁體中文
简体中文
한국어
日本語
  • Connexion
<br />

Ideal Small Form Factor Choices Require Consideration of both Technical and Strategic Options

Embedded systems are by nature diverse and ubiquitous. Controlling production lines and rail systems, enabling high resolution medical imaging, or facilitating in-vehicle entertainment systems - these high performance applications are just a few examples of how indispensable computing systems span all aspects of modern life and business. Understandably, the design process is becoming increasingly complex. Connected embedded systems must often support specific interfaces required by end-use applications, handle extreme temperature ranges, and deliver low power consumption with high performance in remote, rugged deployments.

It is the system developer's task to navigate the complicated world of technical and strategic options that impact design in order to choose the small form factor that both enables and improves structure and function. Asking the right questions will help developers evaluate design requirements and priorities, ultimately guiding the process to the ideal form factor for the application. The following material examines various aspects of the complex question and answer process, illustrating how developers must reflect on differences between PC/104 single board computer (SBC) and computer-on-module (COM) options and their architectures. There is no single path to creating the ideal small form factor design - only a logical balance of considerations that address performance and price while distinguishing innovative, competitive designs.

Evaluating Technical Choices

Technical and strategic issues may have equal weight in determining a design path; each impacts the other and must be considered in tandem. Technical factors - for example, CPU performance and interface set - as well as strategic considerations of development time, recurring and non-recurring engineering costs, and upgrade options help the developer balance essential choices. The field narrows only slightly by assuming the baseline requirements of your project or RFP have guided you toward a small form factor option. From there, the criteria could vary in importance depending on the end-use application; careful evaluation and key questions will validate the recommended form factor for the job.
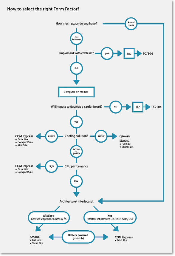
<br />Figure 1: Flow chart to select the right form factor
Figure 1: Flow chart to select the right form factor
No baseboard is needed either, and the system simply requires its power supply and cable set. I/O connectors can be placed at all four corners of the board, both top and bottom. Although the interface set is not specified, typically CPU/chipset interfaces are routed to IDC headers, standard PC connectors or special high density connectors. For designers, this is a matter of evaluating time, cost and expertise. Is time-to-market delayed by accommodating the development of a baseboard? And is there a high degree of confidence in the technical know-how required to perfect a baseboard quickly and cost-effectively? Can the application readily afford a two-board design? If these are roadblocks to using a baseboard, then PC/104 is an effective solution.
Which form factor is particularly well-suited for the intended application?
COMs and SBCs may offer similar capabilities, but each takes a very different design path to enable performance. Long-term impact of this decision is significant, binding the solution to the chosen form factor and its associated product lifecycle. If the system is limited by legacy concerns, upgrades or connecting to existing systems, options may be less flexible than if the system is a new, blank slate.

PC/104 SBCs enable modules to stack together like building blocks, a highly modular solution that avoids use of a backplane. Boards are commonly suited for designs using up to 25 watts, a high thermal design point (TDP) for higher power systems. As standards-based components, developers have access to boards that are consistently interchangeable from vendor to vendor, adding flexibility and value to the purchase process.

Publication Download

  • Technical Article
    Technical Article: Ideal Small Form Factor Choices Require Consideration of both Technical and Strategic Options
  • Application Story
    Application Story: Enabling Easy-to-Upgrade Onboard Video Surveillance Systems with Flexible COM Express® Modules
In contrast, COMs address a greater spectrum of power options, scaling from 38 watts in COM Express®, and under 12 watts in Qseven® and SMARC® (Smart Mobility ARChitecture) standards. Not every feature or interface must be supported by each standard module; instead a baseboard is necessary in order to bring in customized performance and I/O required by the specific application. Upgradability is cost-effective and efficient, as the module can be replaced to upgrade performance, yet can still capitalize on the same customized baseboard. Certain applications will see real value in a two-board solution, as the custom-made carrier board offers a perfect fit of performance and interfaces in a very small footprint. Customization can endure for multiple product generations, while performance steadily improves with new modules that are interchangeable from a wide array of vendors. Are you tied to an existing footprint? COMs also offer a range of footprints and performance options that increase the scope of where they can be deployed.
About ADLINK
Mission & Vision
Social Responsibility
Investor Relations
News & Events
Careers
Contact Us
Worldwide Offices
General Inquiry
Where to Buy
Support
Ask an Expert
Partner Center
eRMA Service
RMA & Support – Healthcare
ADLINK DDS Support
  • Stay Connected
Subscribe ADLINK Newsletter
Privacy Policy
Cookie Policy
Site Map
About UsWorldwide OfficesSupport
  •    
  •    
  •    
  •    
Copyright © 2025 ADLINK Technology Inc. All Rights Reserved.
Email:info@adlinktech.com